A guide to Recognition of Prior Learning
This video will teach you all about how the RPL process works and what the requirements are for completing a qualification via RPL.
Our RPL guide is for anyone considering taking a qualification through recognition of prior learning (RPL). It outlines what you can expect, the rules and roles and responsibilities that will apply if you enrol with Chartall Business College. (Download the full document here)
1. What is RPL?
RPL is a viable, alternative route to a full or partial qualification. Using the RPL methodology you can earn a full or partial qualification without attending training. The RPL methodology assumes that you have sufficient knowledge and prior learning to simply complete the same assessment that a person who did attend training would complete. The qualification you and the classroom learner earn is identical because the assessment is the same. All that is different is you learnt what you know practically in the workplace and they learnt it (more theoretically) in a classroom.
2. Who is an ideal RPL candidate?
Anyone can apply for RPL, but we know that a particular ‘type’ of person is more likely to succeed. Ask for an RPL pre-assessment to determine your specific suitability to RPL a particular qualification.
General characteristics of successful RPL candidates include:
- PC literate (able to use email, word, discussion groups and internet for data searching);
- Good written and reading skills in English (ideally at least a grade 12 certificate);
- About five years relevant working experience (relevant to the qualification being RPL-ed);
- Relevant learning from those five years of work experience (so you thought about what you were doing and understood why you were doing it);
- Structured and able to make time available for the RPL (each week you will need about five hours of input to complete within your contracted six months (You have a total of six months to submit your portfolio. If you have not submitted in that time your contract lapses.));
- Attendance of some short (relevant) courses;
- Still working in the sector (this is more important for some qualifications and less important for others – see the table at the end of this guide).
3. How is the assessment done?
The qualifications that are the most frequently RPL-ed are assessed by means of a portfolio of evidence (PoE). This is simply a file, and in it you put all your evidence. We will tell you how to do this once you enrol, but basically you just answer knowledge and assignment questions, and add supporting workplace evidence when asked for it. In some cases, you may also need to write an exam once you have completed the portfolio. At present only the Human Resources qualifications require this additional examination.
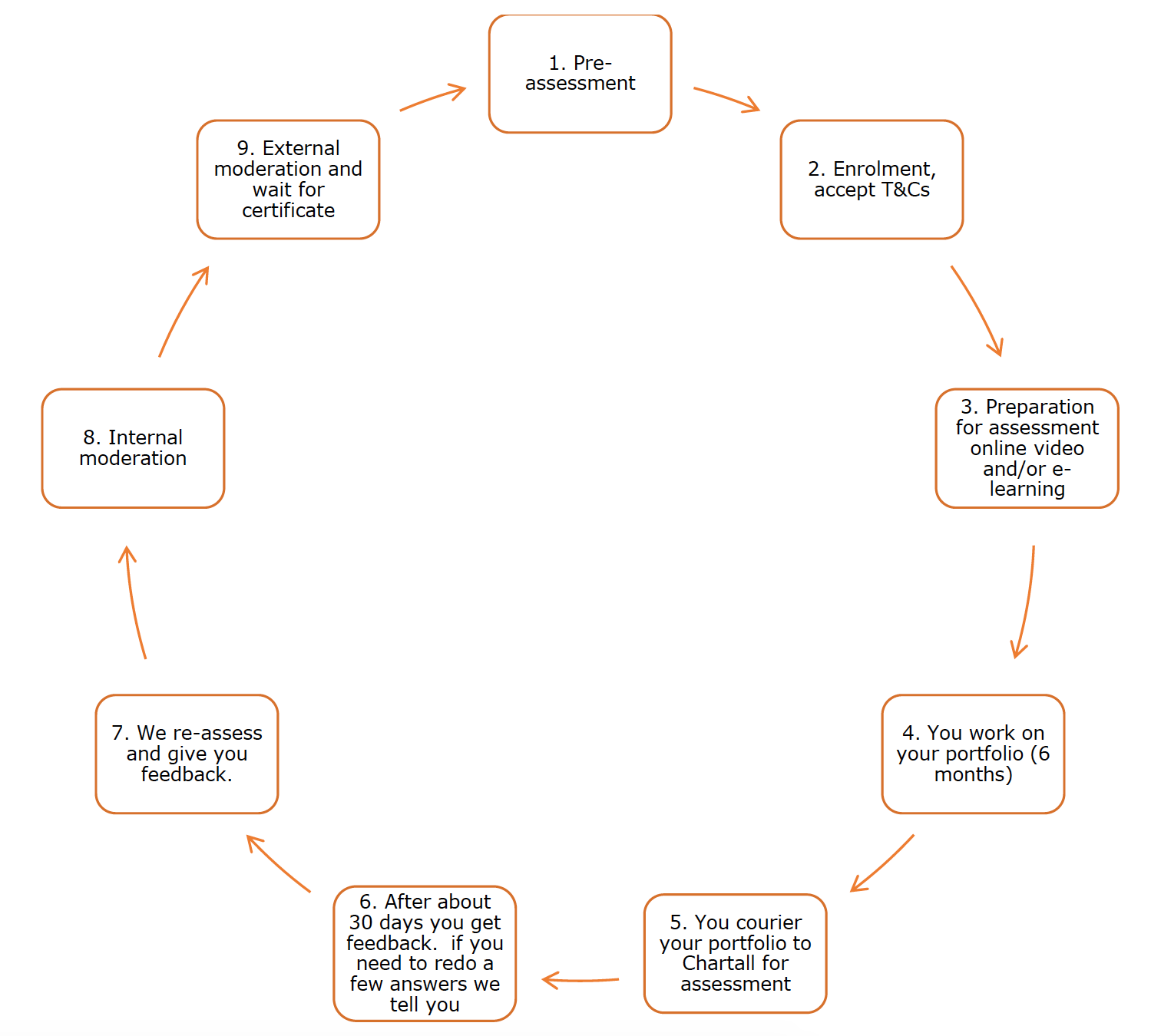
Below you can see the RPL life cycle.

4. What support can I expect?
With RPL there is no training. It is assumed that, because you are applying for RPL, that you have enough workplace learning to be assessed. But we do understand that you may need to ask a few questions to better understand what a question requires of you. This is especially true when questions relate to theory, which you may be less certain on as a workplace practitioner.
Chartall Business College will allocate you to a coach who can assist you with the technical questions. They cannot give you the answers, but they can help you to interpret questions and point you to readings that may help you.
We will also prepare you before you start on the assessment rules and how to go about compiling a portfolio. This is usually a video which you view online in your own time.
5. Who are the role players and their responsibilities?
You, the candidate:
- Complete your portfolio in time (6 months from enrolment is the maximum time you have so we recommend you submit within 4 months to ensure you have time to remediate if needed);
- Do not expect the answers from your coach – they can guide but cannot give you the answers;
- Be honest. Giving the portfolio to a third party to complete for you is not honest. Chartall assessors will be calling you to verify information and question you on your evidence. And do not copy from the internet, this plagiarism and will result in the termination of your contract (see the T&Cs);
- Do research if you do not fully know how to answer a question;
- Take responsibility for your portfolio – you have elected to complete the qualification via RPL so you are agreeing that you have the necessary workplace learning. This is an adult education process and you are expected to make the time to complete it, do your own research and not expect your coach to provide you with the answers.
Your coach:
(contact via email OR discussion group as they may be out lecturing, so please be patient for a response, which you will get within 24 hours):
- Assist you to understand the assessment process;
- Assist you to interpret questions that you find confusing;
- Guide you towards suitable readings;
- Offer support and encouragement (not the answers);
- Guide online via the discussion group (for FAQs);
- May offer you an occasional skype session if you need a lot of support (which will be communicated to all students in case they also want to attend).
Your project manager:
- Assist you to stay on track with reminders and regular communication;
- Ensure you complete within your six-month time frame;
- Accept your portfolio and get it assessed and give you feedback;
- Ensure you make payments when they are due (and terminate your enrolment if you do not pay on time.
